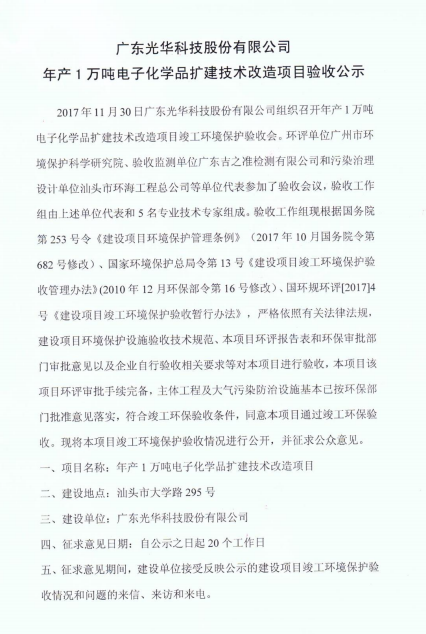
Z6×ðÁú¿Ê±¿Æ¼¼Äê²ú1Íò¶Öµç×Ó»¯Ñ§Æ·À©½¨ÊÖÒÕË¢ÐÂÏîÄ¿ÓÚ2017Äê11ÔÂ30ÈÕ×éÖ¯ÁËÏîÄ¿Í깤»·±£×ÔÖ÷ÑéÊÕ£¬£¬£¬£¬£¬¾ÓÉר¼Ò×é¼°²Î»áÖ°Ô±µÄÅäºÏÆÀÉ󣬣¬£¬£¬£¬ÔÞ±¾Ç®ÏîĿͨ¹ýÍ깤»·±£ÑéÊÕ£¬£¬£¬£¬£¬ÏÖÓèÒÔ¹ûÕæ¡£¡£¡£¡£¡£
ÏîÄ¿Í깤ÇéÐα£»£»£»£»£»¤ÑéÊÕÇéÐÎÏê¼û¸½¼þ¡£¡£¡£¡£¡£
¸½¼þÒ»£ºÄê²ú1Íò¶Öµç×Ó»¯Ñ§Æ·À©½¨ÊÖÒÕË¢ÐÂÏîÄ¿ÑéÊÕ¹«Ê¾


¸½¼þ¶þ£ºÄê²ú1Íò¶Öµç×Ó»¯Ñ§Æ·À©½¨ÊÖÒÕˢн¨ÉèÏîÄ¿Í깤±£»£»£»£»£»¤ÑéÊÕÒâ¼û





















ÁªÏµZ6×ðÁú¿Ê±


ÔÁ¹«Íø°²±¸ 44051102000810ºÅ 



